关灯
开启左侧

[报录信息] 深度剖析!广东工业大学809信号与系统专业考研考情分析...

[复制链接]
广工引路人 发表于 2022-12-1 10:38:14 | 显示全部楼层 |阅读模式 打印 上一主题 下一主题
 
文章导读
本文包含以下内容:①院校/专业情况介绍②国家线/复试线③考试科目介绍④复试


01基本院校/专业情况介绍
学院+专业介绍
自动化学院
     广东工业大学自动化学院坐落于美丽的广州大学城校区,由1958年创办的原广东工学院电工系发展而来。建院64年,学院因图强而生,因质量而立,因改革而兴,因人才而强。学院下设自动控制系、电气工程及其自动化系、物联网与大数据系、实验中心和党政办公室。学院设有自动化、电气工程及其自动化、物联网工程、数据科学与大数据技术、机器人工程5个本科专业(据2019年中国科学评价研究中心发布的数据显示,我院本科专业物联网工程专业位列第6名,自动化专业位列第15名)。拥有“控制科学与工程”一级学科博士学位授权点和广东省“211工程”重点建设学科,控制科学与工程博士后流动站;控制科学与工程、电气工程2个一级学科硕士点、以及控制工程和电气工程两个工程硕士培养领域。现已形成了本科、硕士研究生、博士研究生和博士后的人才培养体系,已培养毕业生四万余人。目前全日制在校本科生3183人,博士、硕士研究生1338人(另外非全日制硕士研究生161人)。

     学院师资力量雄厚,以谢胜利教授为带头人的“控制科学与工程教师团队”入选首批“全国高校黄大年式教师团队”。学院现有共享中科院院士1人,教职工199人,其中专任教师162人。专任教师中,博士生导师35人,硕士生导师135人,教授46人,副教授82人,具有博士学位教师150人,有享受国务院政府津贴专家4人,国家杰出青年科学基金获得者2人,国家级高层次人才5人,教育部高层次人才6人,国际电气电子工程师学会会士4人,4俄罗斯工程院外籍院士1人,中国自动化学会会士3人,国家“万人计划”科技创新领军人才4人,科技部中青年科技创新领军人才3人、国家优秀青年科学基金项目获得者6人(其中海外项目1人),教育部新世纪优秀人才5人,教育部创新团队1个,科技部重点领域创新团队1个,广东省自然科学基金创新团队3个,广东省教学名师2人,广东省杰出青年科学基金获得者7人,“广东特支计划”科技创新领军人才1人,“广东特支计划”杰出人才(南粤百杰)1人、“广东特支计划”科技创新青年拔尖人才2人,广东省高等学校“珠江学者”特聘教授4人、讲座教授1人、青年“珠江学者”3人,广东省优秀青年教师培养计划1人,南粤优秀教师6人,南粤优秀教育工作者1人,广东省师德标兵1人,广东省五一劳动奖章2人等一批学科带头人和优秀青年骨干教师。

     学院有良好的办学条件和学科平台,“控制科学与工程”在教育部第四次学科水平评估中排名进入前10%(A类);有广东省攀峰重点学科“控制科学与工程”、广东省特色重点学科“电力系统及其自动化”,中国制造2025国家智能制造试点示范基地1个,国家“高等学校学科创新引智计划”(简称“111计划”) 1个,科技部2018创新人才培养示范基地1个,教育部重点实验室1个(智能检测与制造物联实验室),教育部国际合作联合实验室1个(物联网智能信息处理与系统集成实验室),国家软件与集成电路公共服务平台物联网广东平台,智能制造信息物理融合系统集成技术国家地方联合工程研究中心,国家级工程实践教育中心2个,国家级实验教学示范中心1个;粤港澳联合实验室1个(粤港澳离散制造智能化联合实验室),广东省重点实验室3个(广东省物联网信息技术重点实验室、广东省信息物理融合系统重点实验室、广东省智能决策与协同控制重点实验室),广东省高校重点实验室3个,广东省物联网共性技术研发工程中心、广东省面向领域应用的大数据技术工程中心、广东省车载传感网与智能交通工程中心、广东省面向能源互联网应用的工程技术研究中心、广东省面向智能制造的超高精度自动化检测系统工程技术研究中心、广东省离散制造知识自动化工程技术研究中心;广东省高校实验教学示范中心3个。并加强国际合作与对外交流,先后与国(境)外高校、研究机构进行交流与合作,并与企业建立联合实验室10多个,实践教学基地28个。

     学院注重教学科研与人才培养,现有国家级特色专业1个,国家级一流本科专业2个,广东省一流本科专业1个,教育部卓越工程师培养计划专业1个,通过教育部工程教育专业认证的专业2个(自动化、电气工程及其自动化),广东省名牌专业2个,广东省特色专业2个,国家级精品视频公开课1门,国家级一流本科课程1门、省级一流本科课程4门,省级重点课程4门、省级精品课程17门。

     学院注重教学成果研究,近几年,编写教材21部,获得国家级教学成果二等奖1项,中国学位与研究生教育学会研究生教育成果奖二等奖1项,省级教学成果一等奖6项、二等奖1项,CAA高等教育教学成果一等奖1项,形成了有特色的办学方向。

     近年来,承担了国家自然科学基金重大仪器专项、国家自然科学基金(重点)项目、国家自然科学基金(优秀)青年基金项目、国家重点研发计划重点专项、粤港重大招标项目、广东省重大科技项目、广东省自然科学基金等科研项目230多项。科研经费达到3亿多元;获得国家自然科学二等奖1项,教育部自然科学一等奖3项、科技进步一等奖2项、技术发明二等奖2项,中国专利奖银奖1项、优秀奖1项;广东省科学技术一等奖9项、二等奖6项。广东省专利发明人1人。

     所培养的学生竞争能力强,富有创新意识,学生获得国家、省级以上奖励300余项。2015年获得全国大学生第十四届“挑战杯”课外科技竞赛“特等奖”1项,获得“挑战杯”广东省赛“特等奖”3项;2016年获“创青春”全国大学生创业大赛金奖;2017年获得全国大学生第十五届“挑战杯”课外科技竞赛“特等奖”1项、“三等奖”1项;2019年获得全国大学生第十六届“挑战杯”课外科技竞赛“二等奖”1项,获得“挑战杯”广东省分赛“特等奖”1项;2020年第六届中国国际“互联网+”大学生创新创业大赛广东省决赛中获1金2银;2020年第六届中国国际“互联网+”创新创业大赛获铜奖1项;2021年获得全国大学生第十七届“挑战杯”课外科技竞赛广东省分赛“特等奖”3项、“一等奖”1项;2021年第七届中国国际“互联网+”大学生创新创业大赛广东省决赛中获2金2银;2022年获得全国大学生第十七届“挑战杯”课外科技竞赛“二等奖”1项;毕业生就业率一直保持在98%以上;校友在众多领域脱颖而出,成长为“科技拓路人、行业带头人、产业领军人”,涌现一大批的优秀管理人才、技术专家和知名企业家。学院被授予“广东省文明单位”,学院党委荣获广东省创先争优“南粤先锋”先进基层党组织称号,2020年学院党委入选广东省高校第三批新时代高校党建示范创建和质量创优工作“党建工作标杆院系”。2018年学院“智能信息处理团队党支部”入选广东省首批高校“双带头人”教师党支部书记工作室,2019年入选广东省高校“党建工作样板党支部”,2020年入选教育部高校“双带头人”教师党支部书记工作室,2021年获广东省教育系统“先进基层党组织”称号,2022年入选全国高校“样板党支部”创建名单。2019年博士研究生黄旭民入选全国首批高校“百名研究生党员标兵”创建名单,2021年博士研究生党支部入选第二批全国高校“百个研究生样板党支部”创建名单。
向下滑动查看
专业介绍—控制科学与工程学硕
本学科按一级学科培养,研究方向包括:
1、智能控制与信息处理技术,
2、网络控制技术,
3、电力电子与运动控制新技术
4、计算机测控与网络技术
5、楼宇智能化技术;
6、大系统的控制方法及应用
7、智能决策方法及应用;
8、机器视觉及应用;
9、语言识别生成及应用:

专业介绍—集成电路工程专硕
新建 DOCX 文档3145.png

学费、学制与奖助政策
学费与学制
1.控制科学与控制学硕:8000元/年(3年学制)

2.控制工程专硕:
非定向12000元/年(3年学制);
定向15000元/年(3年学制)
控制工程非全日制:20000元(3年学制)

3.人工智能专硕:
12000元/年(3年学制);
定向15000元/年(3年学制)
人工智能非全日制:
20000元(3年学制)
集成电路专硕:
非定向12000元/年(3年学制);
定向15000元/年(3年学制)
新建 DOCX 文档3369.png 新建 DOCX 文档3370.png

奖助政策
1.非定向就业全日制硕士研究生可享受奖助学金。

2.奖学金体系涵盖学业奖学金、国家奖学金、拔尖创新型人才奖学金、卓越应用型人才奖学金及单项奖学金等。
(1)全国统一考试方式录取的一年级研究生学业奖学金为5000元/生·学年,推荐免试方式录取的一年级研究生学业奖学金为10000元/生·学年,原则上100%覆盖;二、三年级研究生学业奖学金实行动态管理,一等奖学金10000元/生·学年,二等奖学金6000元/生·学年,三等奖学金2000元/生·学年,覆盖率一般达80%。
(2)国家奖学金20000元/人,每年评选一次。
(3)入选“研究生拔尖创新型人才培养计划”或“研究生卓越应用型人才培养计划”者,可按学校规定获得研究生拔尖创新型人才或卓越应用型人才奖学金。研究生拔尖创新型人才另可申请国际合作交流专项资助。
(4)单项奖学金在二、三年级研究生中评定,包含优秀研究生干部奖学金、研究生文体活动菁英奖学金和研究生社会实践菁英奖学金等。

3.助学金体系涵盖助学金、联合培养基地补助及导师资助金等。
(1)助学金100%覆盖,标准为每年6000元/生·学年。
(2)联合培养基地补助和导师资助金将按照参与基地项目及导师课题的成效进行确定,包括生活补助与科研奖励等。
(3)家庭经济困难研究生可通过申请“生源地国家助学贷款”及担任研究生“三助一辅”(助教、助研、助管和学生辅导员)岗位等方式获得资助完成学业。

4.学校会根据实际情况,对奖助学金作适当调整。

第一志愿录取名单
控制工程
新建 DOCX 文档4021.png

控制科学与工程
新建 DOCX 文档4031.png

人工智能
新建 DOCX 文档4038.png

集成电路工程
新建 DOCX 文档4047.png

专业就业
自动化学院研究生主要从事政府机关、企事业单位等相关行业的工作。就业率达100%,可在全国范围内就业,主要集中在珠三角。典型的就业企业有:华为技术有限公司、大疆创新科技有限公司、施耐德电气(中国)有限公司、西门子(中国)有限公司、罗克韦尔(中国)自动化有限公司、国家电网、南方电网、广东电网、中国电信股份有限公司、中国移动股份有限公司、深圳三星通信技术研究有限公司、珠海格力电器股份有限公司、广汽本田汽车有限公司。学院近三年毕业生平均工资2018年8293元/月,2019年9987元/月,2020年10437元/月。


02国家线&复试线
新建 DOCX 文档4327.png



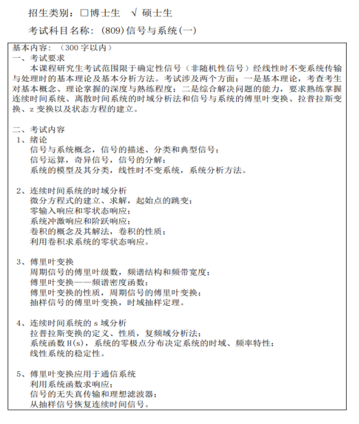
03考试科目介绍
初试考试科目
新建 DOCX 文档4348.png 新建 DOCX 文档4349.png

自命题参考书目
《809信号与系统》:
1. 郑君里,应启珩,杨为理.信号与系统(第二版),高等教育出版社,2000年
2. 陈后金.信号与系统(第二版),清华和北方交大出版社,2005年
3. 陈后金.信号与系统学习指导及习题精解(第一版),清华和北方交大出版社,2005年
新建 DOCX 文档4491.png

考试大纲
新建 DOCX 文档4499.png 新建 DOCX 文档4500.png

题型分值分布
新建 DOCX 文档4510.png




04复试
面试流程
第一阶段:自我介绍(共享1页纸的简历PDF版)
3分钟以内个人汇报,包括:1)不少于1分钟的英语自我介绍;2)汇报本科阶段课程学习、毕业论文、科研等情况,以及本学科(专业)以外的学习、科研、社会实践(学生工作、社团活动、志愿服务等)或实际工作表现等,应以课程学习和科研情况为汇报重点。

第二阶段:外语能力测试(满分20分)
外语能力测试重点考查考生的外语口语、听力及专业外语等水平。考核方式以远程口试为主。考生须根据面试小组专家的提问用英语现场作答,复试小组专家根据考生表现给出得分。

满分20分,计入复试总成绩。

第三阶段:专业知识考核(满分30分)
学术学位类重点考察考生的专业素养、创新能力、科研能力等;专业学位类重点考查考生综合素质、运用基础理论和专业知识分析解决实际问题的能力及职业发展潜力等。

专业知识考核以随机抽取题库+现场提问的方式。首先由考生随机从题库抽取一道题目并现场口头作答;然后由复试专家就专业知识提问,考生进行现场口头作答。复试专家根据考生综合表现给出得分。

满分30分,计入复试总成绩。

复试参考书目
新建 DOCX 文档4994.png

录取原则与录取程序
总成绩计算方式
考生实行差额复试,凡复试成绩合格(不低于60分)的考生,按复试成绩占40%的权重得出招生考试总成绩,并按总成绩从高到低排序。

复试成绩 = 专业知识考核得分 + 英语考核得分 + 综合素质考核得分

凡复试成绩合格(不低于60分)的考生,依据总成绩择优录取,总成绩=初试成绩÷5×60% + 复试成绩×40%,满分100分。

复试成绩公示
学院将在复试完成后于学院网页公示复试成绩及总成绩。

录取原则
将根据录取名额,按总成绩从高到低排序,首先从专业第一志愿报考的复试及格考生中录取,其次再从专业非第一志愿报考的复试及格考生中调剂录取。总成绩并列且正好处于专业录取名额边缘的考生,按照录取名额录取初试成绩较高的考生。拟录取考生须按照学校要求签订相关协议。
(1)有以下情况之一者,不予录取:
1)思想政治素质和道德品质考核不合格;
2)未参加复试或复试不合格(复试成绩为复试各方面考核成绩之和,复试成绩低于60分为不合格);
3)同等学力加试成绩不合格;
4)报考资格不符合规定;
5)提供虚假信息。
(2)签订相关协议
对于确定拟录取并通过复试公示的考生,与学校签订《硕士研究生拟录取协议》,并给相关考生发放《人事档案调档函》或《硕士研究生定向就业协议》。

所有拟录取新生的档案将由考生直接寄往各招生学院,档案接收人及地址见调档函。
非全日制硕士研究生原则上招收在职定向就业人员。


扫码一键添加课程顾问
即可详细了解课程价格/内容
⬇️


新建 DOCX 文档5638.png 新建 DOCX 文档5639.png


回复

使用道具 举报

 
您需要登录后才可以回帖 登录 | 立即注册

本版积分规则

排行榜

关注我们:微信订阅号

官方微信

官方公众号

公司服务热线:

13126406090

公司地址:广州市番禺区大学城明志街1号广州大学城信息枢纽楼812

运营中心:广州市番禺区大学城明志街1号广州大学城信息枢纽楼812

邮编:510000 Email:3013008358@qq.com

Copyright   ©2017-2021  广东工业大学考研论坛_广工考研论坛_广工考研辅导网Powered by©Discuz!技术支持:考研院    ( 粤ICP备19157446号 )