关灯
开启左侧

[报录信息] 深度剖析!广东工业大学621设计历史与理论专业考研考情...

[复制链接]
广工引路人 发表于 2022-12-5 10:22:21 | 显示全部楼层 |阅读模式 打印 上一主题 下一主题
 
文章导读
本文包含以下内容:①院校/专业情况介绍②国家线/复试线③考试科目介绍④复试


01基本院校/专业情况介绍
学院+专业介绍
艺术与设计学院
广东工业大学的设计学科始于1990年代,专业办学有30余年历史。2004年成立艺术设计学院,2016更名为艺术与设计学院。广东工业大学艺术与设计学院我国设计实践和创意产业结合得最好的设计类学院之一,华南地区学术研究最强的艺术类学院之一,是广东省人才培养模式创新实验区,也是世界艺术、设计与媒体院校联盟成员(Cumulus Member)。学院坚持“设计融合科技与产业”的办学理念,致力于培养具有高度社会责任感、全球视野、创新精神的高素质设计与艺术人才,形成了“集成新工科,实践新范式,教研国际化,服务大湾区”的办学特色。

广东工业大学艺术与设计学院设计学学科,是广东省攀峰重点学科和“冲一流”重点建设学科,广东工业大学“1+2+3”攀撑计划学科提升工程重点建设学科。三年稳居软科“中国最好学科”前10%,2020、2021连续两年蝉联全国第六(前5%),广东第一。学院具备本、硕、博完整的艺术与设计人才培养体系,拥有“工业设计与创意产品”二级学科博士点和设计学一级学科硕士点、工业设计工程硕士点、艺术硕士点。设有工业设计、数字媒体技术、产品设计、环境设计、视觉传达设计、服装与服饰设计、数字媒体艺术、美术学、表演等本科专业,其中工业设计、环境设计、数字媒体艺术、产品设计、数字媒体技术、服装与服饰设计等六个专业获批国家级一流本科专业建设点,视觉传达设计为省级一流本科专业建设点。

师资方面,拥有国际化专业教师队伍150余人,其中国家高层次人才2人、国家级教学名师1人,青年珠江学者和香江学者2人,国家社科基金艺术学重大招标首席教授1人,英国皇家工程院院士1人,日本工程院院士1人。来自美国、英国、德国、澳大利亚、西班牙、芬兰、瑞典、日本等国的全职和短期授课外籍教师20余人,进行全英文授课,并在省内率先实施了国际讲座和国际工作坊常态化学分制。

近年来学院承担国家社科基金、国家自然科学基金、国家艺术基金、教育部文化部项目等省级以上科研与教研项目经费逾亿元。拥有国家级精品资源共享课、国家级一流课程、广东省教育教学成果奖一等奖和多项二等奖、广东省哲学社会科学优秀成果二等奖等多项教学科研成果。学院2012年引进广东省引进创新团队—“工业设计集成创新科研团队”,获广东省财政专项经费2000万元。拥有国家级大学生艺术学校外实践基地、广东省工业设计集成创新协同育人基地,广东省社会科学研究基地“设计科学与艺术研究中心”,以及电子产品、工业设计、数字媒体、可持续设计、数字化服装等5个省级工程技术研究中心。此外,还拥有省部共建的“中欧绿色设计与绿色制造协同创新中心”、“中国体验设计发展研究中心”,广东工业大学“1+2+3”攀撑计划学科提升工程重点建设的国际先进设计中心等。这些平台成为我院学术研究和人才培养的重要载体。

对外合作交流方面,学院先后与英国帝国理工学院、芬兰阿尔托大学、拉赫提科技大学,美国伊利诺伊理工大学,瑞典皇家艺术设计大学,德国不莱梅大学、埃森造型艺术学院,新西兰奥克兰理工大学,西班牙拉里奥哈设计学院等国外知名艺术与设计院校建立了国际合作与交流项目。拥有“双创”平台:东莞华南设计创新院和广东华南工业设计院。前者是东莞市政府投入1.8亿元与广东工业大学共建的全国最大的设计产学研平台;后者是东莞市政府与广东工业大学共建的全国最早的设计产学研平台。这两个平台也是学生创新创业的主要实践基地。

学院教学硬件设施充足,拥有一批国内领先的教学与科研实验室以及独立的设计工厂和展览空间,总面积万余平方米,为开展教学科研工作提供了良好的硬件条件。同时,建有广东省首家工业设计展览馆、库卡波罗艺术馆、绿色设计展览馆等专业领先的展览空间。

历届师生获得全国美展、美国IDEA、德国IF、德国Red Dot等国内外顶级创作、设计奖数十项。每年均有大批毕业生成功入职华为、腾讯、阿里巴巴、广汽、美的等千亿级企业,并迅速成长为企业的设计和管理骨干;同时还有一大批学生成功创业或留学国外一流设计学院。


学费、学制与奖助政策
学费与学制
设计学学硕
8000/年(3年学制)
艺术专硕:
非定向12000/年(3年学制),定向15000/年(3年学制)
奖助政策
1.非定向就业全日制硕士研究生可享受奖助学金。

2.奖学金体系涵盖学业奖学金、国家奖学金、拔尖创新型人才奖学金、卓越应用型人才奖学金及单项奖学金等。
(1)全国统一考试方式录取的一年级研究生学业奖学金为5000元/生·学年,推荐免试方式录取的一年级研究生学业奖学金为10000元/生·学年,原则上100%覆盖;二、三年级研究生学业奖学金实行动态管理,一等奖学金10000元/生·学年,二等奖学金6000元/生·学年,三等奖学金2000元/生·学年,覆盖率一般达80%。
(2)国家奖学金20000元/人,每年评选一次。
(3)入选“研究生拔尖创新型人才培养计划”或“研究生卓越应用型人才培养计划”者,可按学校规定获得研究生拔尖创新型人才或卓越应用型人才奖学金。研究生拔尖创新型人才另可申请国际合作交流专项资助。
(4)单项奖学金在二、三年级研究生中评定,包含优秀研究生干部奖学金、研究生文体活动菁英奖学金和研究生社会实践菁英奖学金等。

3.助学金体系涵盖助学金、联合培养基地补助及导师资助金等。
(1)助学金100%覆盖,标准为每年6000元/生·学年。
(2)联合培养基地补助和导师资助金将按照参与基地项目及导师课题的成效进行确定,包括生活补助与科研奖励等。
(3)家庭经济困难研究生可通过申请“生源地国家助学贷款”及担任研究生“三助一辅”(助教、助研、助管和学生辅导员)岗位等方式获得资助完成学业。

4.学校会根据实际情况,对奖助学金作适当调整。

第一志愿录取名单(含初试分数)
设计学

1.png

艺术
2.png


02国家线&复试线
3.png



03考试科目介绍
初试考试科目
4.png

参考书目
5.png

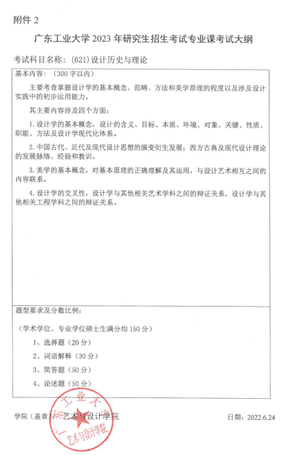
考试大纲
6.png

04复试
复试内容
1、外语考核(20分):
考核方式以口试为主,采用抽选“题库”现场面答方式,包括外语口语及专业外语。

2、专业知识考核(30分):
采用专业老师提问方式,考察考生基础专业知识。  

3、综合素质考核(50分):
结合考生作品集提问,考核内容包括考生学习成果、运用所学知识分析、解决问题的能力,对本学科发展动态的了解和在本专业领域发展的潜力。

4、同等学力:
加试安排初试未考的另外选两门专业课。采用网上在线笔试形式,安排专人监考。

录取原则与录取程序
总成绩计算方式
考生实行差额复试,凡复试成绩合格(不低于60分)的考生,按复试成绩占40%的权重得出招生考试总成绩,并按总成绩从高到低排序。

复试成绩 = 专业知识考核得分 + 英语考核得分 + 综合素质考核得分

总成绩 =初试成绩÷(初试满分/100)×(1-复试成绩权重)+复试成绩×复试成绩权重
复试成绩公示
学院将在复试完成后于学院网页公示复试成绩及总成绩。
录取原则
将根据录取名额,按总成绩从高到低排序,首先从专业第一志愿报考的复试及格考生中录取,其次再从专业非第一志愿报考的复试及格考生中调剂录取。总成绩并列且正好处于专业录取名额边缘的考生,按照录取名额录取初试成绩较高的考生。拟录取考生须按照学校要求签订相关协议。

(1)有以下情况之一者,不予录取:
1)思想政治素质和道德品质考核不合格;
2)未参加复试或复试不合格(复试成绩为复试各方面考核成绩之和,复试成绩低于60分为不合格);
3)同等学力加试成绩不合格;
4)报考资格不符合规定;
5)提供虚假信息。

非全日制硕士研究生原则上招收在职定向就业人员。所有定向就业的硕士研究生(含全日制)应当在被录取前与招生单位、用人单位分别签订定向就业合同。


扫码一键添加课程顾问
即可详细了解课程价格/内容
⬇️
小昕.png 小叶.png


回复

使用道具 举报

 
您需要登录后才可以回帖 登录 | 立即注册

本版积分规则

排行榜

关注我们:微信订阅号

官方微信

官方公众号

公司服务热线:

13126406090

公司地址:广州市番禺区大学城明志街1号广州大学城信息枢纽楼812

运营中心:广州市番禺区大学城明志街1号广州大学城信息枢纽楼812

邮编:510000 Email:3013008358@qq.com

Copyright   ©2017-2021  广东工业大学考研论坛_广工考研论坛_广工考研辅导网Powered by©Discuz!技术支持:考研院    ( 粤ICP备19157446号 )