关灯
开启左侧

[招生简章] 广东工业大学2025年交通运输△招生目录

[复制链接]
广工欢欢 发表于 2024-11-27 16:49:25 | 显示全部楼层 |阅读模式 打印 上一主题 下一主题
 
副本_副本_副本_副本_副本_副本_创意卡通手绘小升初衔接班招生宣传海报__2024-11-22 1.png


参考书目:

1.徐吉谦,陈学武.交通工程总论(第五版),人民交通出版社,2020年
2.任福田,刘小明,孙立山等.交通工程学(第四版),人民交通出版社,2023年



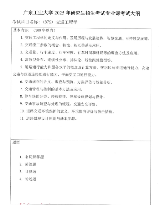
考试大纲:

副本_副本_副本_副本_副本_副本_创意卡通手绘小升初衔接班招生宣传海报__2024-11-22 1.png





                               
登录/注册后可看大图




回复

使用道具 举报

 
您需要登录后才可以回帖 登录 | 立即注册

本版积分规则

排行榜

关注我们:微信订阅号

官方微信

官方公众号

公司服务热线:

13126406090

公司地址:广州市番禺区大学城明志街1号广州大学城信息枢纽楼812

运营中心:广州市番禺区大学城明志街1号广州大学城信息枢纽楼812

邮编:510000 Email:3013008358@qq.com

Copyright   ©2017-2021  广东工业大学考研论坛_广工考研论坛_广工考研辅导网Powered by©Discuz!技术支持:考研院    ( 粤ICP备19157446号 )